まずは「ビジネスの基本的プロセスの概要」を把握
バリューチェーンの分析は、大きく以下のステップからなる。
ステップ1 バリューチェーン基本構造の把握
ステップ2 ビジネスモデルの分析
ステップ3 バリューチェーンプロセス分析
ステップ4 バリューチェーン・性能分析
ステップ5 問題・課題抽出と構造化
分析で大切なことは以下の3つである。
●鳥のような目で俯瞰的にみて大きく捉え(ステップ1、2)
●アリの眼で詳細を吟味し(ステップ3)
●魚の眼で流れを捉える(ステップ4)。
分析作業の結果、気づいた問題や課題を一覧化し(「問題点一覧表」「問題点マップ」等)、どこに改革のポイントを置くべきか判断するために、問題全体の関係性を可視化する(「問題構造図」等)。
上記の手順の概要とポイントを要約すると以下のようになる。
最初に、「ステップ1 バリューチェーン基本構造の把握」により、ビジネスの基本的プロセスの概要を把握する。もちろん、ここでは、何をビジネスにしているかの基本事項の理解が前提である。
次に、「ステップ2 ビジネスモデルの分析」により、ビジネスの特徴を確認し、ビジネスモデルの四要素(後述)で分析する。この段階は、ビジネスの本質研究の部分である。次に、「ステップ3 バリューチェーンプロセス分析」により、分析のメッシュを細かくし、業務の詳細の流れと内容を把握する。
その上で、「ステップ4 バリューチェーン・性能分析」を実施して、プロセス内容と「プロセス性能評価」を重ね合わせることで、性能改善改革が必要なプロセス領域を特定することが可能になる。
分析の仕上げは、「ステップ5 問題・課題抽出と構造化」で、ステップ1〜4の分析途上での気づきを体系的にまとめ、可視化する。
3階層分析とIoT活用を検討する場合、レベル1やビジネスモデルで、IoTによる情報をどうビジネスの中で回していくかをデザインし、レベル2〜レベル3で、IoT情報の処理概要を、業務詳細分析結果を用いて、IoTの情報取得や蓄積、加工の具体的な仕様を設計していく。
IoT活用は、ビジネス全体を俯瞰して、活用の対象や活用方向を検討することが大原則である。小集団活動や製造改善の中での部分的改善は別として、ビジネス改革にIoTを活用する場合、最初から製造工程や業務手順の一部に適用することは、部分最適に陥ったり、投資対効果の観点からの検討が後追いになったりするリスクを孕んでいる。
5つのステップは、「全体から部分へ」の原則に沿って展開されており、この手順の原則を踏襲して改革方向性を検討することが大切である。
プロセスを可視化すれば「関連組織の役割」が見える
「Xチェーンテンプレート」により、バリューチェーンを可視化した例を図表1に示した(レベル2)。このように、プロセスを可視化すると、関連組織の役割がみえてくる。
[図表1]バリューチェーン分析(レベル2)例

バリューチェーン連携では、各プロセスのコントロールの責任部署の役割が重要である。この役割分析結果を整理した結果を、以下の図表2に示した。
[図表2]バリューチェーン機能と組織分担
この結果からは、バリューチェーンを構成する社内部門や関係企業が多く、調整が多いプロセスであることが浮かび上がった。特に、エンジニアリングチェーン、サプライチェーンでの調整箇所が多く、ロスが発生しやすい構造となっていた。また、役割分担を整理した結果、プロセスをマネジメントする責任と権限が曖昧となり、これが調整コスト増に拍車をかけていた。この企業は、この結果を受けて、プロセスのシンプル化と組織権限の見直しを行った。
常日頃行っている「業務」をその手順に沿って、「流れ」で表現したものが「業務プロセス」であるが、自分の仕事の範囲だけならスラスラと書けても、「事業全体」に範囲が広がると、途端に書けなくなる。組織は、役割分担で成り立っており、一人ですべての組織の業務を知ることは非常に難しい。
バリューチェーンの分析は、異なった組織のプロセスを相互に理解していくために不可欠の手順であり、上の例でも明らかなように、組織間の相互理解に有効である。
また、プロセスの可視化は、プロセスの意味を考えるよい機会となる。例えば、現状プロセスをみて、「何故こんな手順なのか」、「何のためにこのステップが必要なのか」を考えると、意外にその根拠を吟味したことのないことに気づくであろう。
そういう問題意識を持った関係者が集まって「仕事のやりにくさ」や「つなぎ部分」の業務連携状況などを議論しはじめる。すると、従来は自部門という狭い視点だったのが、部門間連携や、上流・下流プロセスで起こっている事象も含めて考えることができるようになる。
それによって、組織横断での改革のための問題認識が高まってくる。このように現状プロセスを可視化し、それを客観的に多くの目で見ることで、問題意識に発展し、それ以前には気づかないことが見えてくる。このような取組みを複数部門にわたって行うことにより起こる一種の問題・課題発見の「創発」現象が、「可視化」の意味であり、効果である。
また、以下の図表3は、Xチェーンテンプレートによるレベル3プロセスを可視化した例の一部である。このフロー上に「問題」を記述した吹き出しが上がっている。これはこのプロセス図を見ながら、各部門キーマンにヒアリングをし、議論を進めていく中で、発見した問題点を、それぞれのプロセス構成単位で表示したものである(問題点マップ)。
[図表3]問題点マップ事例(抜粋)

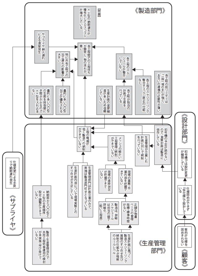
この中で、議論で重点として共有した問題点について、原因追求を行い、問題発生の原因の広がりを解明する。その結果を示したのが、図表4である(問題構造図)。この図のレベルまで問題発生の構造可視化が進むと、組織間それぞれで問題解決のために、何を実施すべきかが明確となる。
[図表4]問題構造図(例) 少量生産型(××型)の納期遅れ問題〜受注設計生産〜
また、このような可視化の作業により、改善方向や、改善手段としてのIoT活用の方向性に対して、組織全体のベクトルを揃えるための活用も可能となり、部分最適に陥るリスクを低減できる。


